长距离分布式光纤声学传感解调仪
产品升级扩展工作范围
量化数据
卓越的性能
产品应用
产品优势
产品特性
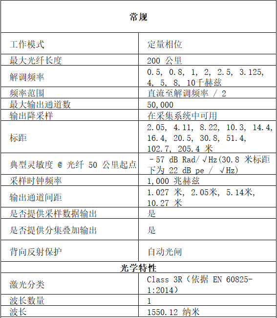
详细技术参数





长距离分布式光纤声学传感解调仪以高保真度和灵敏度提供远程量化数据性能,为各种分布式光纤传感应用提供先进的解调仪系统。
长距离分布式光纤声学传感解调仪的最大工作范围已从50公里升级到100公里(在标准单模光纤上,机箱内外均无附加组件的条件下),提供50000个2米长的光纤通道,记录高质量量化数据,传输距离可达100公里——电缆长度可达200公里。
这一新功能已在一系列埋地电缆和海底光缆应用中得到充分证明,可提供卓越的抗震性能,并有可能对地震和许多其他应用进行大规模无缝线性监测。
提供从DC到Nyquist的高质量数据,灵敏度更高,范围可达100公里,性能是传统标准解调仪的十倍。与市场上的其它系统不同,长距离分布式光纤声学传感解调仪在标准单模光纤上提供了经实践验证的可靠结果,无需昂贵的专用线缆。
量化数据一直是井下应用的核心,行业领先的远程应用程序已从量化方法中获益。长距离分布式光纤声学传感解调仪既可作为独立设备使用,也可集成到软件套件中,支持大量信息路由,提供更好的数据质量和更长距离的信噪比。
在长距离范围内,长距离分布式光纤声学传感解调仪与第三代和第四代设备相比,灵敏度和性能显著提高。经过四年的技术发展,全新的解调仪摆脱了频率受限的双脉冲方法。长距离分布式光纤声学传感解调仪是未来进一步发展的基础。
低相位噪声,特别开发的RIO激光器是设备的核心;
支持所有范围的更宽频率范围——提供50%的延迟率——旁路奈奎斯特(full Nyquist);
长达100公里的量化数据。
长基线地震学和海啸监测
铁路和公路应用
静态应变监测
管道完整性监测
海底电缆监测
高级研究应用
无障碍边界监测
在过去十年中,我们的应用程序通过数千英里的部署为客户带来了巨大的优势。
长距离分布式光纤声学传感解调仪为下一次技术革新做好了准备,提供广泛的扩展功能和性能:
干涉仪的基本输出,以特定的绝对单位表示
显示与声波行为同步的应变行为,允许并行交付多个应用——例如,管道应变与TPI同步
将数据处理为阵列的能力:通过信号集成实现波束形成/SNR
对信号的线性响应
真实无失真的音频响应
经标准单模光纤验证
这些优势意味着在现有算法上具有优异的性能(较低的NAR、较高的Pd、更高的灵敏度),也意味着有机会开拓新应用空间(如:应变监测、地震张量分析、电磁监测、波束形成等)。
长距离分布式光纤声学传感解调仪可在所有距离上实时提供定量相位和振幅信息。更多特性包括:
与第三代等效模式相比,本底噪声提高+15dB:-61dB Rad/Hz(在40km光纤启始点)
易于调整的标距长度,可根据部署的光缆长度进行优化
1m输出通道间距(100km模式下为2m)
1/2 延迟率频率输出
GPS时间同步
平坦频率响应,包括直流(0 Hz)
高达100km的数据输出,以1 kHz ping速率实时采集50000个信道——数据100%写入SSD或RAID0 HDD
旨在最大限度地利用最新工程光纤光缆的优势
应变和温度监测的高灵敏度和低噪声基底(mK/µε)
延迟率和采集选项范围从2km到200km,线缆规格长度从2m到100m




©2021-2026 广东地空智能科技有限公司 版权所有 粤ICP备2021112163号-1